训练营的群聊越来越活跃,每天几百条消息。
问题来了。
大佬们都忙,没时间每天爬楼。即便有时间从头看完,信息也是碎片化的,有价值的很容易被淹没。不少兄弟在海外,时差大,一觉醒来几百条消息,根本追不上。
AI信息爆炸时代,每个人的时间都是宝贵的。

所以昨天早上我手搓了一个Skill,从混乱的聊天记录到精美的PDF报告,一句话生成群精华日报发给大家。
昨天的0.1版本粗糙了一点。群友说能不能把有价值的截图也整合进来。今天早上爬山回来,马上优化了一下,看效果,感觉应该拿得出手了。
最后老富会开源这个Skill,先简单说下原理,授人以鱼不如授人以渔。
一、别一句话丢给AI就完了
想要总结群聊天记录,绝不是一句话丢给AI,「帮我总结一下今天的群聊精华」就能搞定。
出来的东西你猜是什么?
一坨流水账。
「张三分享了关于SEO的经验,李四提出了不同看法,王五推荐了一个工具……」
因为聊天记录本身就是碎片化的。800条消息压成20条,信息量约等于零。该有的洞察没有,该提炼的方法论没有,就是高级版的复制粘贴。
即使你加各种提示词。「请深度分析」「请提炼方法论」「请生成精美报告」。
没用。
AI的输出质量,不是靠你在提示词里多写几个「请」就能提升的。
二、AI不是搬运工,是编辑
大多数人用AI总结聊天记录,本质上是把AI当搬运工在用。搬运工的工作是压缩,把100条变成10条。
但你真正需要的是一个编辑。
编辑干什么?编辑从200条碎片化的讨论里,提炼出结构化的知识,可复用的方法论,值得关注的趋势信号。
搬运工告诉你「富布斯分享了选品经验」。
编辑会告诉你「富布斯的选品逻辑可以抽象为一个四步法,核心是从自身优势出发而不是海量筛词」。
这才是有价值的总结。
那怎么把AI变成编辑?
你不能靠一句提示词。你得给AI搭一个「编辑部」。
三、3个文件搞定一家「报社」
我叫它「编辑部架构」。整个Skill就三个文件,三种角色。

SKILL.md 是总编辑。它定义了分析维度、内容结构、质量标准。什么该写,什么该跳过,什么需要深挖,全在这一个文件里。
design-system.md 是美术总监。它定义了12个HTML组件的完整CSS,从封面渐变到金句卡片到行动清单,每种内容类型都有固定的视觉呈现。
generate_pdf.js 是印刷工人。81行Node脚本,拿到排好版的HTML,用Puppeteer渲染成A4的PDF。
就这三个文件。不依赖数据库,也不需要后端。简单到你觉得不可能好用,但它就是好用。
为什么要这么分?
因为改设计不影响分析逻辑,改分析逻辑不影响排版。总编辑觉得要加一个「趋势信号」板块,美术总监不需要改一行代码。美术总监想换主题色,总编辑完全不用知道。
这就是关注点分离。程序员都懂,但很少有人把这个思路用在AI工作流上。
而正是这种架构,让我可以不断叠加功能,每加一个都不影响已有的逻辑。
到今天,这个Skill已经可以一键做到五件事:
主题风格一键统一。 训练营日报的配色、字体、版面,和 fuyuzhe.com 网站保持一致。改一个色值,整份PDF自动换肤。品牌感是系统生成的,不是手动调的。
深度价值挖掘。 不是「张三说了什么」这种流水账。它会追踪一个问题是怎么被群友接力解决的,会捕捉观点碰撞背后的认知差异,还会把老手随口一说的经验变成方法论卡片。
排版直接能发。 12个语义化组件各司其职,出来就是可以直接丢群里的水准。底部带社区水印和品牌标识,不用后期P图。
群截图自动筛选。 群友发的截图,AI会判断有没有信息量。工具界面、数据表格这种纳入PDF并标注说明,表情包和闲聊截图跳过。精选2-5张,不多不少。
群友隐私保护。 一键匿名,除了群主之外所有人的名字自动打星号。「钱守一」变成「钱*一」,「Jared」变成「Ja**d」。发出去谁都不尴尬。
四、12个组件,逼AI做选择题而不是开放题
这是整个设计里最得意的部分。
大多数人让AI自由发挥排版,结果每次出来的东西风格都不一样,今天用表格明天用列表,质量完全看运气。
我的做法是预定义12个语义化组件。你是方法论就用 methodology-card,你是观点碰撞就用 debate-card,你是认知升级就用 cognitive-upgrade。
AI不需要纠结「这段话用什么样式」,它只需要判断「这段内容属于哪个类型」。
把开放题变成选择题,质量就稳定了。
然后是分析框架。普通总结工具只做信息层的压缩,我在SKILL.md里多加了一个「价值层」。什么叫价值层?就是不光记录发生了什么,还要挖掘这些讨论背后意味着什么。
听起来很学术?举个例子。
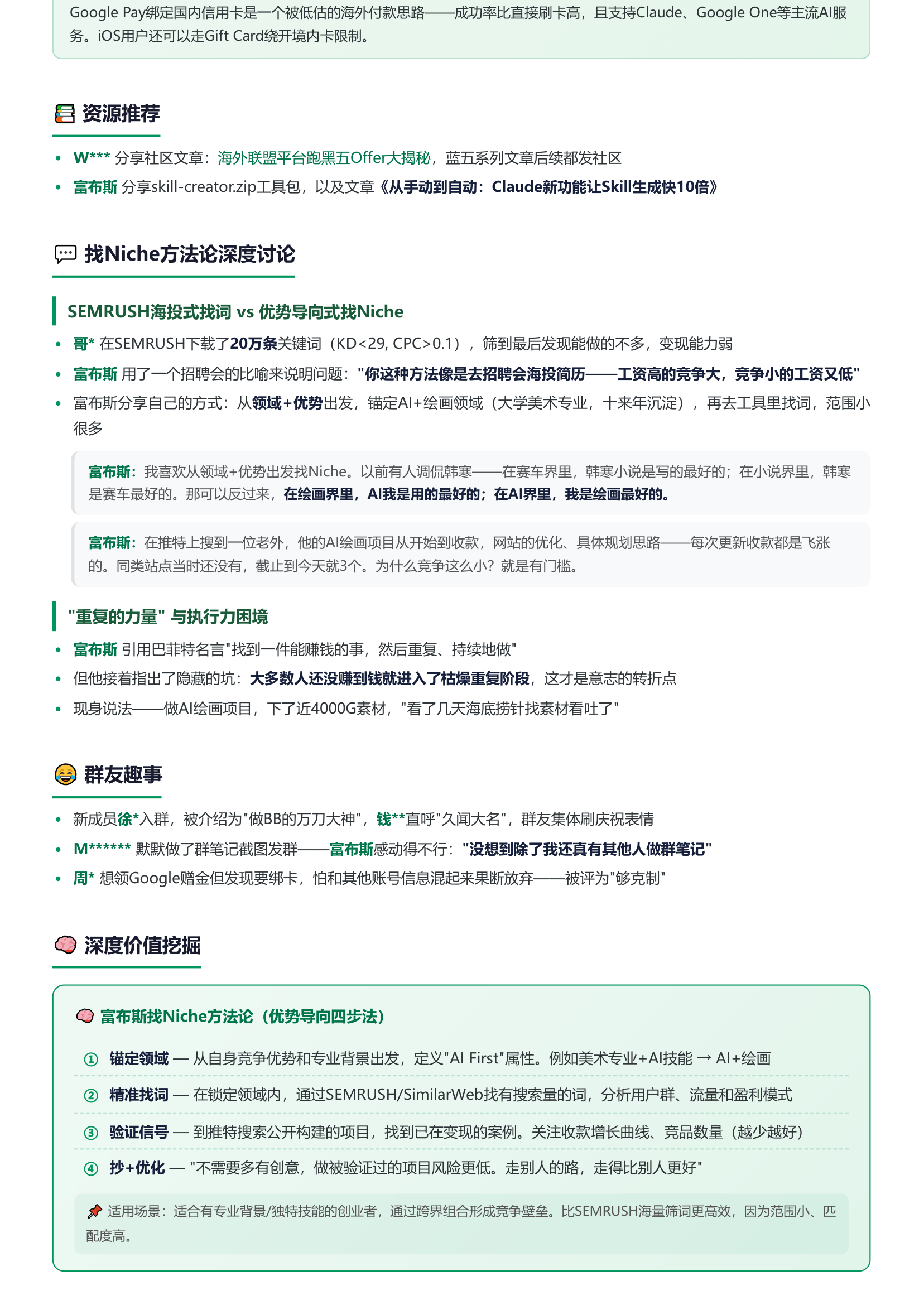
群里有人花了一周在SEMRUSH下了20万条关键词,筛到最后发现能做的不多。另一个人说「你这像去招聘会海投简历」。
普通总结会写「群友讨论了找Niche的方法」。
我的Skill会提炼出一个「优势导向四步法」的方法论卡片,对比「海投式找词」和「优势导向式找Niche」的认知差异,还会生成一个可执行的行动清单。
这就是「高于原文一个层次」。
五、一份PDF的诞生
实际跑出来是什么效果?以下是3月14日的PDF截图效果




AI读完几百条聊天记录,识别出5个核心话题。
整个PDF我不参与任何动作,总结效果,核心观点和价值挖掘总结的都不错,如果人肉搞,起码要大半天。
然后它开始干活了。从碎片化聊天里提炼出2个方法论卡片,1个观点碰撞分析,3条行动指南。从几十张图里筛出3张有料的截图嵌进去,表情包全跳过。群友名字自动打了星号,底部带上品牌水印和社区链接。
从我输入那句话到PDF出来,中间没有任何手动操作。
这就是Skill和提示词的本质区别。提示词是一次性的,你每次都要重新写、重新调。Skill是一个系统,你建好之后它就一直在那儿,而且越用越好。
花一天搭系统,后面省一万天。这就是AI时代带给我们的杠杆。
你的群聊记录里,藏着多少「被遗忘的方法论」?
老富已经免费开源这个「从混乱的聊天记录到精美的PDF报告」。
读者对这个skill感兴趣,可以直接私信我获取。
另,老富上一个高质量内容写作工作流skills也进行了一系列更新: